设为首页收藏本站手机号码绑定 天气与日历

 找回密码
 立即注册

QQ登录

只需一步,快速开始

扫一扫,微信登陆

闲置速卖
查看: 764|回复: 15

胸前多了一枚勋章好开心哦!

[复制链接]
  • TA的每日心情
    开心
    5 小时前
  • 21

    主题

    72

    回帖

    3623

    积分

    金牌会员

    积分
    3623

    最佳新人

    发表于 昨天 10:15 | 显示全部楼层 |阅读模式

    不知不觉胸前多了一枚勋章好开心哦!


    捕获HY1.jpg

    评分

    参与人数 7贡献 +250 收起 理由
    DBG326 + 40 很给力!
    残照 + 30 很给力!
    wayne898 + 40
    Longshort + 30 神马都是浮云
    XYLSHUI88 + 30 很给力!
    轻骑漫步者 + 50 赞一个!
    语过添情 + 30 很给力!

    查看全部评分

  • TA的每日心情
    可爱
    7 小时前
  • 18

    主题

    1116

    回帖

    7595

    积分

    VIP会员

    积分
    7595
    发表于 昨天 10:18 | 显示全部楼层
    楼主的帖子很好,每个都是经典、
    回复

    使用道具 举报

  • TA的每日心情
    擦汗
    7 小时前
  • 56

    主题

    1010

    回帖

    6600

    积分

    VIP会员

    积分
    6600
    发表于 昨天 10:22 | 显示全部楼层
    祝贺您。
    回复

    使用道具 举报

  • TA的每日心情
    开心
    5 小时前
  • 21

    主题

    72

    回帖

    3623

    积分

    金牌会员

    积分
    3623

    最佳新人

     楼主| 发表于 昨天 10:23 | 显示全部楼层
    语过添情 发表于 2025-10-13 10:18
    楼主的帖子很好,每个都是经典、

    谢谢!
    回复

    使用道具 举报

  • TA的每日心情
    开心
    5 小时前
  • 21

    主题

    72

    回帖

    3623

    积分

    金牌会员

    积分
    3623

    最佳新人

     楼主| 发表于 昨天 10:24 | 显示全部楼层
    回复

    使用道具 举报

  • TA的每日心情
    开心
    昨天 11:37
  • 24

    主题

    243

    回帖

    1万

    积分

    版主

    积分
    11523

    最佳新人

    QQ
    发表于 昨天 12:09 | 显示全部楼层
    矿机不错,摄影也棒!
    为你加分点赞。
    回复

    使用道具 举报

  • TA的每日心情
    开心
    昨天 11:37
  • 24

    主题

    243

    回帖

    1万

    积分

    版主

    积分
    11523

    最佳新人

    QQ
    发表于 昨天 12:12 | 显示全部楼层
    你用了2个电池,一个电子管?还有电路板。
    上个图纸看看。
    回复

    使用道具 举报

  • TA的每日心情
    开心
    5 小时前
  • 21

    主题

    72

    回帖

    3623

    积分

    金牌会员

    积分
    3623

    最佳新人

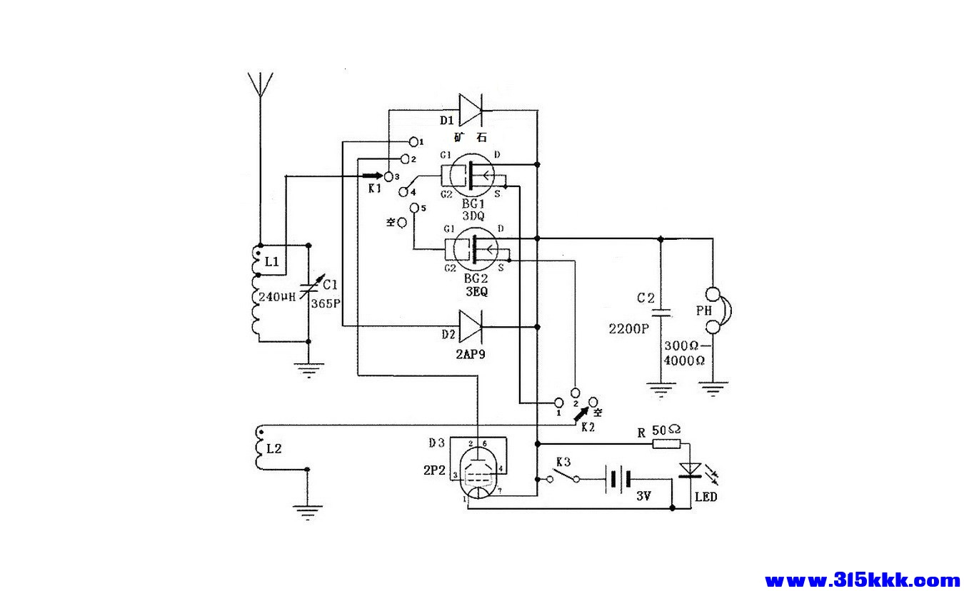
     楼主| 发表于 昨天 13:33 | 显示全部楼层
    轻骑漫步者 发表于 2025-10-13 12:12
    你用了2个电池,一个电子管?还有电路板。
    上个图纸看看。


    电路图

    41.jpg

    评分

    参与人数 1贡献 +50 收起 理由
    轻骑漫步者 + 50 赞一个!

    查看全部评分

    回复

    使用道具 举报

  • TA的每日心情
    开心
    8 小时前
  • 1

    主题

    244

    回帖

    1万

    积分

    VIP会员

    积分
    13200

    最佳新人

    发表于 昨天 14:34 | 显示全部楼层
    祝贺!

    评分

    参与人数 1贡献 +40 收起 理由
    jiedamotuo + 40 很给力!

    查看全部评分

    回复

    使用道具 举报

  • TA的每日心情
    开心
    5 小时前
  • 21

    主题

    72

    回帖

    3623

    积分

    金牌会员

    积分
    3623

    最佳新人

     楼主| 发表于 昨天 16:55 | 显示全部楼层
    回复

    使用道具 举报

    您需要登录后才可以回帖 登录 | 立即注册

    本版积分规则

    关闭

    站长推荐上一条 /1 下一条

    QQ|小黑屋|手机版|闲置二手APP下载|闲置收藏 ( 粤ICP18075818号-1 )粤公网安备 44030002003925号

    GMT+8, 2025-10-14 17:21 , Processed in 0.252444 second(s), 44 queries .

    Powered by Discuz! X3.5

    © 2001-2025 Discuz! Team.

    快速回复 返回顶部 返回列表