设为首页收藏本站手机号码绑定 天气与日历

 找回密码
 立即注册

QQ登录

只需一步,快速开始

扫一扫,微信登陆

查看: 776|回复: 10

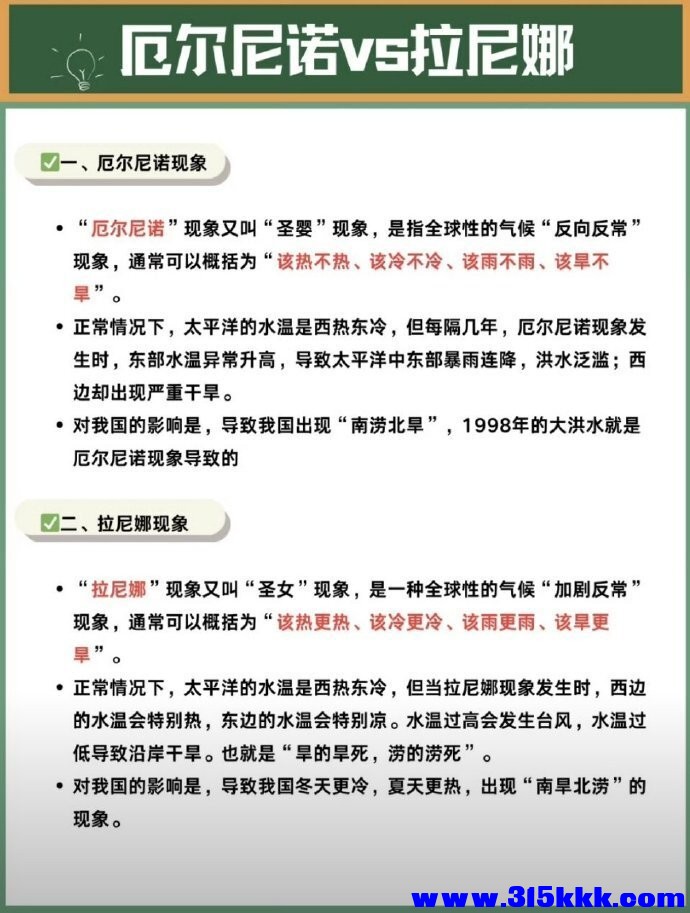
厄尔尼诺和拉尼娜,原来是这么回事。

[复制链接]
  • TA的每日心情
    开心
    2025-11-12 09:48
  • 348

    主题

    984

    回帖

    11万

    积分

    超级版主

    积分
    112229

    最佳新人活跃会员推广达人宣传达人发帖达人

    发表于 3 天前 | 显示全部楼层 |阅读模式
    dbd466cb.jpg

    评分

    参与人数 7贡献 +290 收起 理由
    DWQ-2008 + 40 很给力!
    take76857 + 40 楼主真棒!
    BDG326 + 40 很给力!
    jiedamotuo + 40 很给力!
    Longshort + 40 赞一个!
    躺骑 + 40 很给力!
    jlabcd + 50 赞一个!

    查看全部评分

  • TA的每日心情
    可爱
    昨天 09:42
  • 18

    主题

    302

    回帖

    5109

    积分

    VIP会员

    积分
    5109
    发表于 3 天前 | 显示全部楼层
    今年夏季就是拉尼娜,南方旱北方降雨多,还偏北

    评分

    参与人数 1贡献 +40 收起 理由
    夯昆 + 40

    查看全部评分

    回复

    使用道具 举报

  • TA的每日心情
    开心
    1 小时前
  • 31

    主题

    743

    回帖

    5万

    积分

    版主

    积分
    55734

    最佳新人活跃会员热心会员

    发表于 3 天前 | 显示全部楼层
           这个科普帖子好,赞一个!
           这两种情况人们都经历过,但很多人不一定能解释清楚呢。

    评分

    参与人数 3贡献 +120 收起 理由
    BDG326 + 40 很给力!
    jiedamotuo + 40 很给力!
    夯昆 + 40

    查看全部评分

    回复

    使用道具 举报

  • TA的每日心情
    开心
    半小时前
  • 3

    主题

    1562

    回帖

    9万

    积分

    钻石会员

    积分
    99216

    最佳新人

    发表于 前天 06:25 | 显示全部楼层
    谢谢科普

    评分

    参与人数 2贡献 +80 收起 理由
    BDG326 + 40 很给力!
    夯昆 + 40

    查看全部评分

    回复

    使用道具 举报

  • TA的每日心情
    开心
    2025-11-12 09:48
  • 348

    主题

    984

    回帖

    11万

    积分

    超级版主

    积分
    112229

    最佳新人活跃会员推广达人宣传达人发帖达人

     楼主| 发表于 前天 08:31 | 显示全部楼层
    全球变暖是事实,还有人否认,这是罔顾事实,但是不是人类影响占决定性作用,不好决断,但肯定有关。
    回复

    使用道具 举报

  • TA的每日心情
    开心
    昨天 08:03
  • 4

    主题

    561

    回帖

    2万

    积分

    铂金会员

    积分
    21745
    发表于 前天 08:34 | 显示全部楼层
    全球變暖是自然現象,歷史上多次發生,人類所能影響的極其微弱,可以說約等於無。

    评分

    参与人数 1贡献 +40 收起 理由
    夯昆 + 40

    查看全部评分

    回复

    使用道具 举报

  • TA的每日心情
    开心
    昨天 08:30
  • 16

    主题

    970

    回帖

    5万

    积分

    铂金会员

    积分
    51680

    最佳新人

    QQ
    发表于 前天 08:37 | 显示全部楼层
    我当年做生意是吃尽了厄尔尼诺的苦头了

    评分

    参与人数 3贡献 +120 收起 理由
    躺骑 + 40 很给力!
    BDG326 + 40 很给力!
    夯昆 + 40

    查看全部评分

    回复

    使用道具 举报

  • TA的每日心情
    开心
    昨天 19:49
  • 61

    主题

    1002

    回帖

    7万

    积分

    铂金会员

    积分
    75322

    最佳新人

    发表于 前天 21:06 | 显示全部楼层
    大千世界,变化无常。

    评分

    参与人数 2贡献 +80 收起 理由
    躺骑 + 40 很给力!
    夯昆 + 40 淡定

    查看全部评分

    回复

    使用道具 举报

  • TA的每日心情
    开心
    昨天 00:01
  • 11

    主题

    800

    回帖

    2万

    积分

    铂金会员

    积分
    27745

    最佳新人活跃会员

    发表于 前天 21:45 | 显示全部楼层
    哥呀!不管啥情况我们还得一天天过

    评分

    参与人数 1贡献 +40 收起 理由
    夯昆 + 40

    查看全部评分

    回复

    使用道具 举报

  • TA的每日心情
    开心
    3 天前
  • 5

    主题

    454

    回帖

    2万

    积分

    铂金会员

    积分
    20678
    发表于 前天 22:15 | 显示全部楼层
    解释的通俗易懂!好记!

    评分

    参与人数 1贡献 +40 收起 理由
    夯昆 + 40

    查看全部评分

    回复

    使用道具 举报

    您需要登录后才可以回帖 登录 | 立即注册

    本版积分规则

    关闭

    站长推荐上一条 /1 下一条

    QQ|小黑屋|手机版|闲置二手APP下载|闲置收藏 ( 粤ICP18075818号-1 )粤公网安备 44030002003925号

    GMT+8, 2025-12-18 07:37 , Processed in 0.572756 second(s), 50 queries .

    Powered by Discuz! X3.5

    © 2001-2025 Discuz! Team.

    快速回复 返回顶部 返回列表